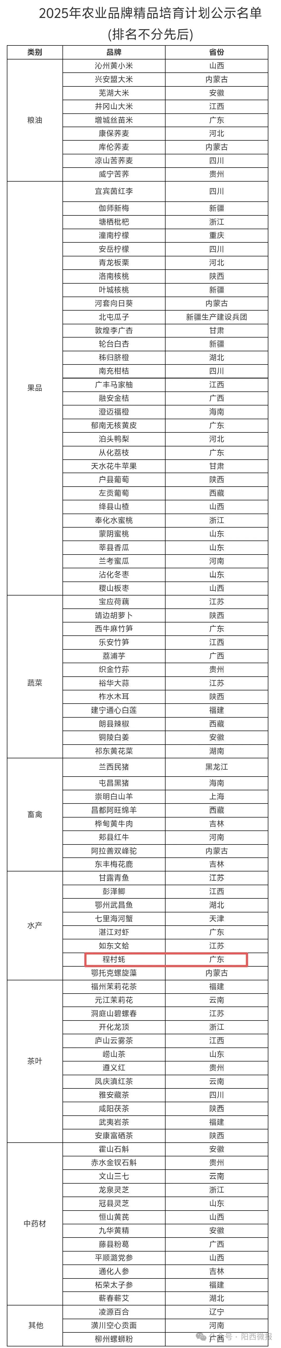
广东6个,程村蚝榜上有名!2025年农业品牌精品培育计划名单公示
10月10日,农业农村部发布了《2025年农业品牌精品培育计划名单公示》,全国共有94个区域公用品牌被纳入。其中,广东省的增城丝苗米、郁南无核黄皮、从化荔枝、西牛麻竹笋、湛江对虾、程村蚝六个品牌凭借品质与市场影响力成功入选。广东也凭借这六个品牌的出色表现,成为此次公示中上榜品牌数量最多的省(区、市)。

其中
阳西县程村蚝榜上有名

据了解,该计划培育的农业品牌具体是指在一个具有特定自然生态环境、历史人文因素的明确生产区域内,由相关组织所有,由若干农业生产经营主体共同使用的农产品品牌。
2025年,在前三年重点培育品类基础上,综合产业规模、品牌基础、市场消费和国内外影响力等因素,重点培育23个品类的区域公用品牌,旨在通过精准扶持,推动农业品牌高质量发展。
根据培育计划要求,入选的农业品牌需满足发展优势明显、竞争力较强、发展潜力突出、影响力较大、带动力明显等条件。
程村蚝能上榜的核心密码,是因其在这些维度展现的亮眼特质:程村蚝,蚝肉肥厚、味道鲜美,营养价值高,市场认可度极高,已成为当地渔业经济的支柱产业,年产值超7亿元。

祝贺程村蚝成功上榜啦~
它带着大海的馈赠
征服了无数食客的味蕾
一起为程村蚝鼓掌
粤公网安备 44172102000122号